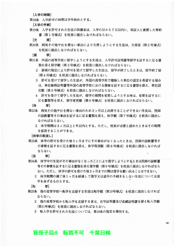
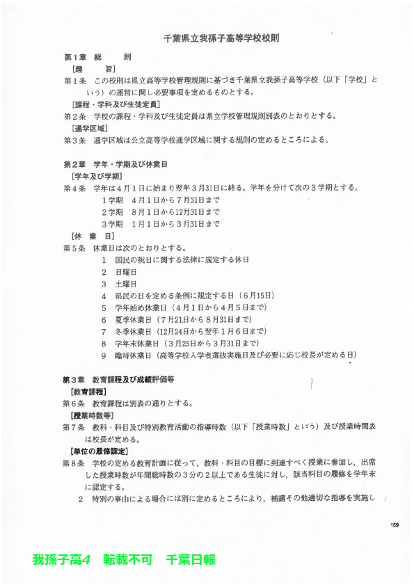
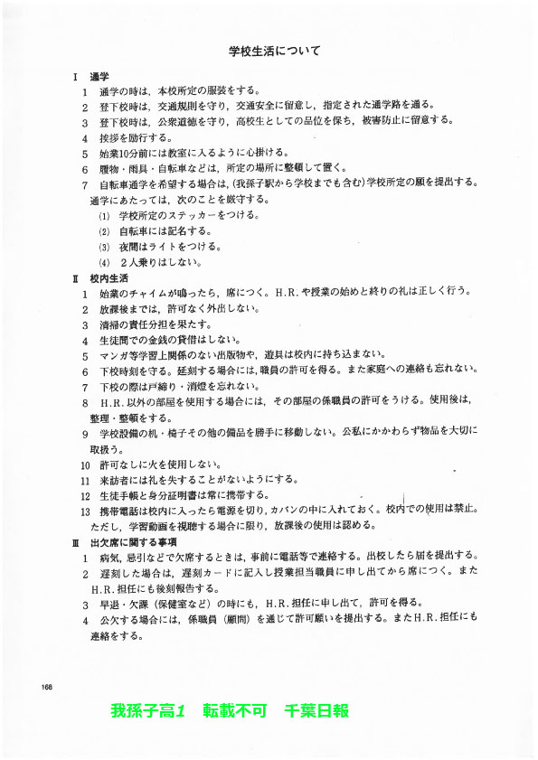
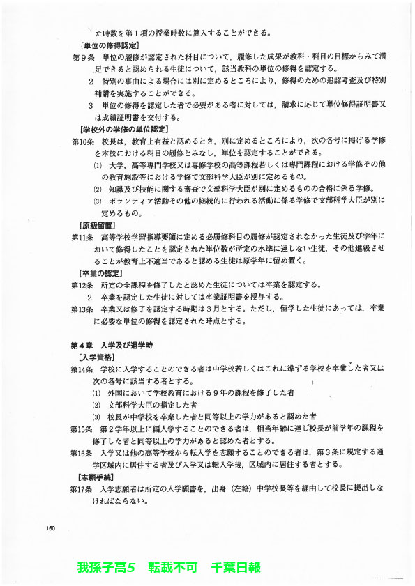
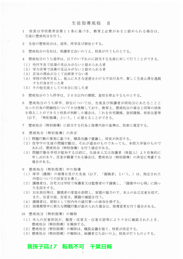
このページは、千葉県立我孫子高校(我孫子市)のルールを定めた生徒指導規程、いわゆる「校則」を掲載しています。
※他の学校は…県立高校の校則一覧・データベース トップページ
概要
学校名 : 千葉県立我孫子高校 住 所 : 我孫子市若松18-4 掲載内容:校則、学校生活について、生徒指導規程(内規)注意点
・2022年7月7日時点の情報となります。 ・記載内容以外に学校独自の「決まり」がある場合...この記事は
有料記事です
残り1300文字(全文1521文字)









