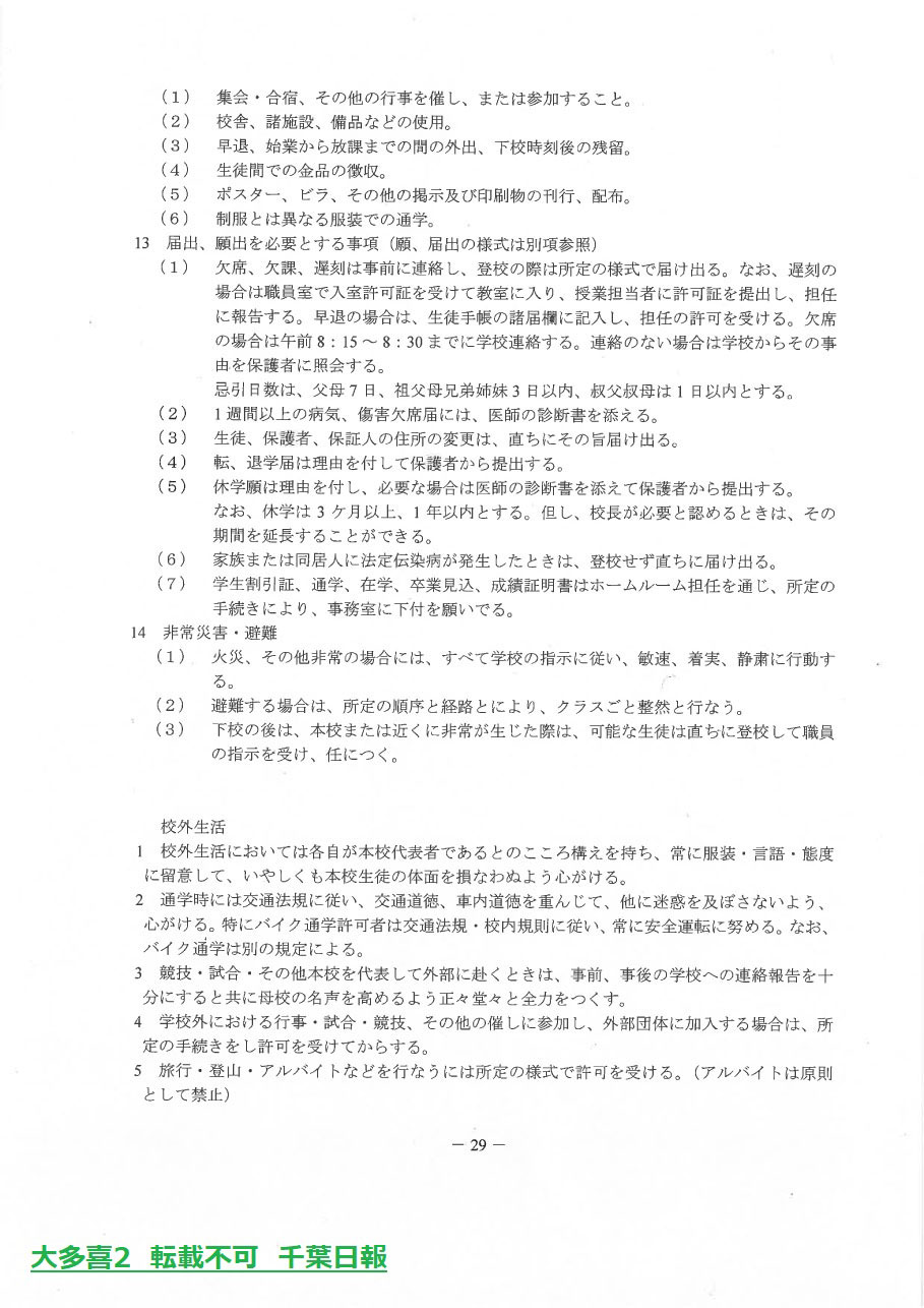
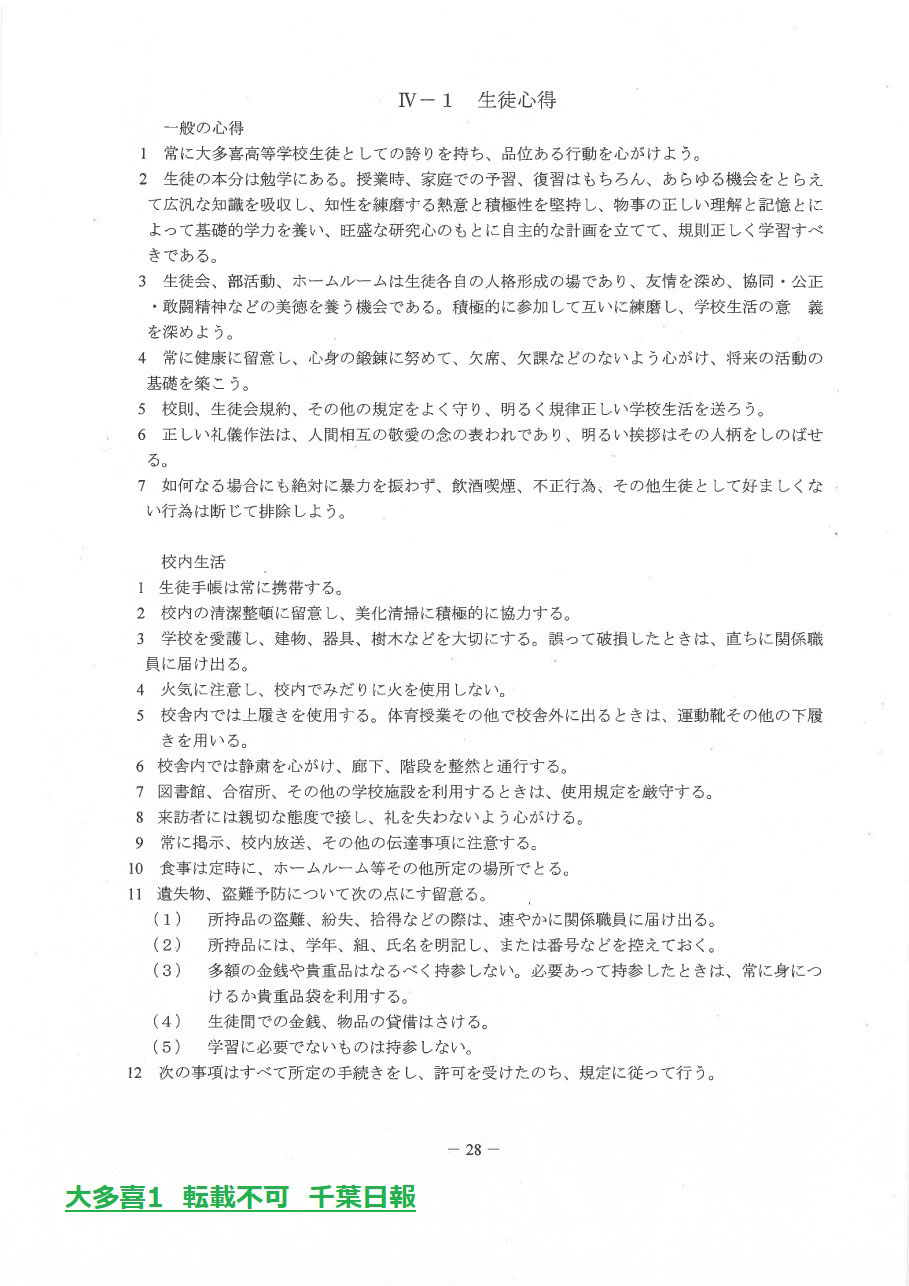
このページは、千葉県立大多喜高校(大多喜町)のルールを定めた生徒指導規程、いわゆる「校則」を掲載しています。
※他の学校は…県立高校の校則一覧・データベース トップページ
概要
学校名 : 千葉県立大多喜高校 住 所 : 大多喜町大多喜481 掲載内容:生徒心得、服装規程、服装などについて(入学のしおり)注意点
・2022年7月7日時点の情報となります...この記事は
有料記事です
残り1326文字(全文1526文字)
残り1326文字(全文1526文字)